Natuurtoets / quickscan flora en fauna
Bij kleine en grote ruimtelijke plannen is een natuurtoets verplicht. Bijvoorbeeld bij de bouw van een woning, of bij het bouwen van een hele wijk.
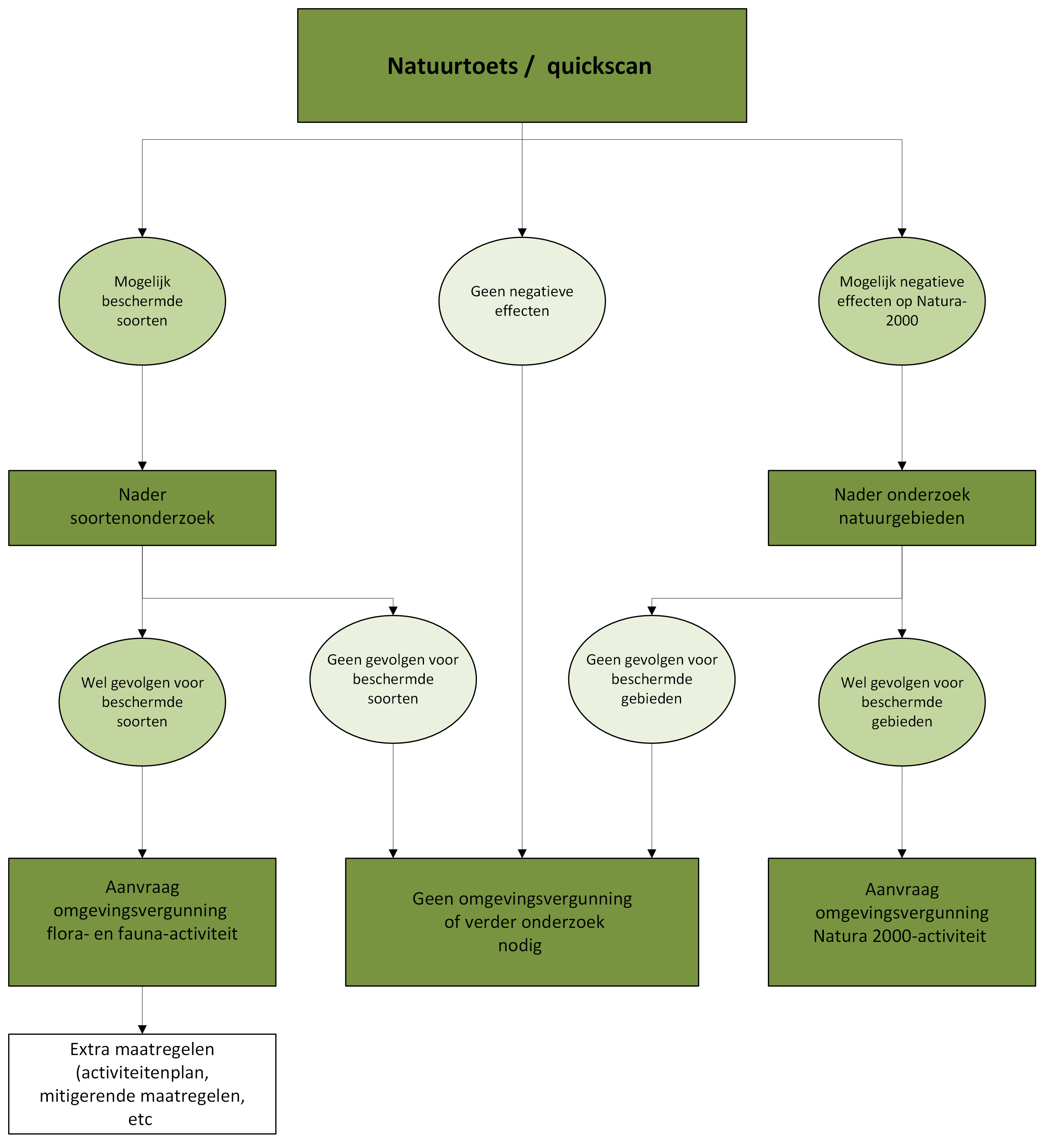
We noemen de natuurtoets ook wel een quickscan flora en fauna. Met de natuurtoets onderzoek je of je plan negatieve effecten op de natuurwaarden heeft. De natuurtoets is een verplicht onderdeel van de ruimtelijke vergunningprocedure.
Onze ecologen voeren deze natuurtoets uit. Ideaal, omdat hierdoor de lijntjes tussen projectleider, initiatiefnemer en onderzoeker zo kort mogelijk zijn. De uitkomst van de natuurtoets vatten we samen in de vergunningsaanvraag, de bopa of een omgevingsplan. De rapportage van de toets voegen we als bijlage toe. Zijn er vervolgstappen nodig? Dan kunnen we deze coördineren. We kunnen jou als initiatiefnemer daarmee veel werk en zorg uit handen nemen.
Nader onderzoek
Blijkt uit de natuurtoets dat vervolgstappen nodig zijn? Bijvoorbeeld een nader onderzoek naar bepaalde beschermde soorten, zoals vleermuizen? Of vervolgonderzoek naar de negatieve effecten op Natura 2000-gebieden of NNN gebieden? Dan verzorgen we dit vervolgonderzoek. Ook een berekening stikstofdepositie voeren onze eigen specialisten voor je uit.
Wil je meer weten over de mogelijkheden voor ecologisch onderzoek? Neem dan contact met ons op via
